今天分享咸鱼如何找到货源,以及平台发布的最新公告。

第一个、如何找货源

如果能在1688找到源头厂,同款产品价格要远低于多多,难就难在大部分人不会用1688,这个平台有大量无货源卖家,从多多加价铺货到1688,伪装成厂家售卖,这也是很多人觉得1688拿货贵的原因。

目前除1688以外,其他各大电商平台都有短信和面单,想要做代发就必须学会在1688找厂家,下面分享筛选厂家的技巧。

1685108687-2a02adf9ef30cbd

1、查看店铺是否具有超级工厂和牛头标志,可以初步排除无货源店铺,进入店铺查看诚信年份,建议卡在三年以上。

2、点工厂档案,查看店铺工厂信息,是否经过第三方深度验证,避免无货源卖家以假乱真。

3、工厂档案查看主体资质的经营范围,是否包含生产、制造、加工。

4、查看工厂昵称,是否与公司注册名称一致,一些名字后缀是外贸公司、商铺、商行的,一般都是中间商。

5、工厂档案中查看成立年份,成立越早的厂家实力一般越雄厚。

6、打开某某地图,搜索厂家名字,看一下地图上的位置,显示在繁华地段写字楼的可以直接跳过,真正厂家一般位置都很偏僻。

7、看产品,产品种类越乱越杂的越不是厂家,真正的厂家产品很单一,杂货店大概率是无货源店铺。

以上几点综合起来才能确定是否是真实的厂家,任何一点都不足以作为判定依据,1688上的厂家会把价格标比较高,最终拿货价要以谈判结果为依据。

第二个、最新公告

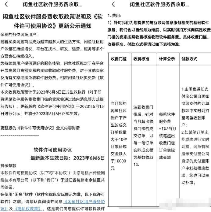
自6月份起,咸鱼流量将不再免费,15号发布了服务费相关公告,平台将对开展高频且高额交易的卖家收取软件服务费,随着平台专业卖家数量越来越多,平台推出了一系列专业卖家的工具,收取服务费也是意料之中的事情。

公告明确指出,店铺当月订单小于十件且成交金额小于1万元,平台免收服务费,超出以上条件的,每笔订单将收取实际成交金额的1%作为服务费,也就是说,客户确认收货之后,成交金额的1%归平台,余下的99%归卖家。

1685108687-36b241cd09e1f83

平台划分专业卖家的界限调整为月订单超过十件且月交易额超过1万元,并在第四点强调了要整顿非官方授权的插件、脚本及软件,严重的会受到这些处罚,大致意思就是协议授权的第三方软件可能会收取增值服务费。

其他非授权软件,平台无法收取服务费或服务费收取方不是闲鱼平台,所以会限制卖家使用,站在个人角度比较支持平台收取服务费,平台发展需要经费支撑,收取服务费之后,平台能给卖家提供更完善的服务,同时也希望平台扩张更快,让卖家能拿到更多的流量。

主题授权提示:请在后台主题设置-主题授权-激活主题的正版授权,授权购买:RiTheme官网

建议先注册本站用户,方便管理您购买的资源。
点击注册本站用户
声明:本站收集整理各大网赚平台的付费资源,仅提供资源分享,不提供任何的一对一教学指导,不提供任何收益保障,具体请自行分辨测试。
网站上传的百度网盘链接失效,购买网站资源或者开通网站会员有充值问题,可以联系站长,微信:bzt1166,其他问题请多看几遍购买的资源教程,就可以解决!